Le réseau NATURA2000 est un outil fondamental de la politique européenne de préservation de la biodiversité. L'objectif principal étant une meilleure prise en compte des enjeux de biodiversité dans les activités humaines. NATURA2000 n'a pas vocation à interdire les aménagements ou les activités (manifestations sportives, loisirs, ...) mais à prendre en compte les enjeux environnementaux pour bien intégrer les projets et limiter voir éviter les impacts sur les habitats d'intérêt communautaire.
De nombreuses initiatives ayant potentiellement un effet sur une zone NATURA2000, qu'elles soient situées dans cette zone ou en dehors, doivent réaliser une évaluation des incidences NATURA2000.
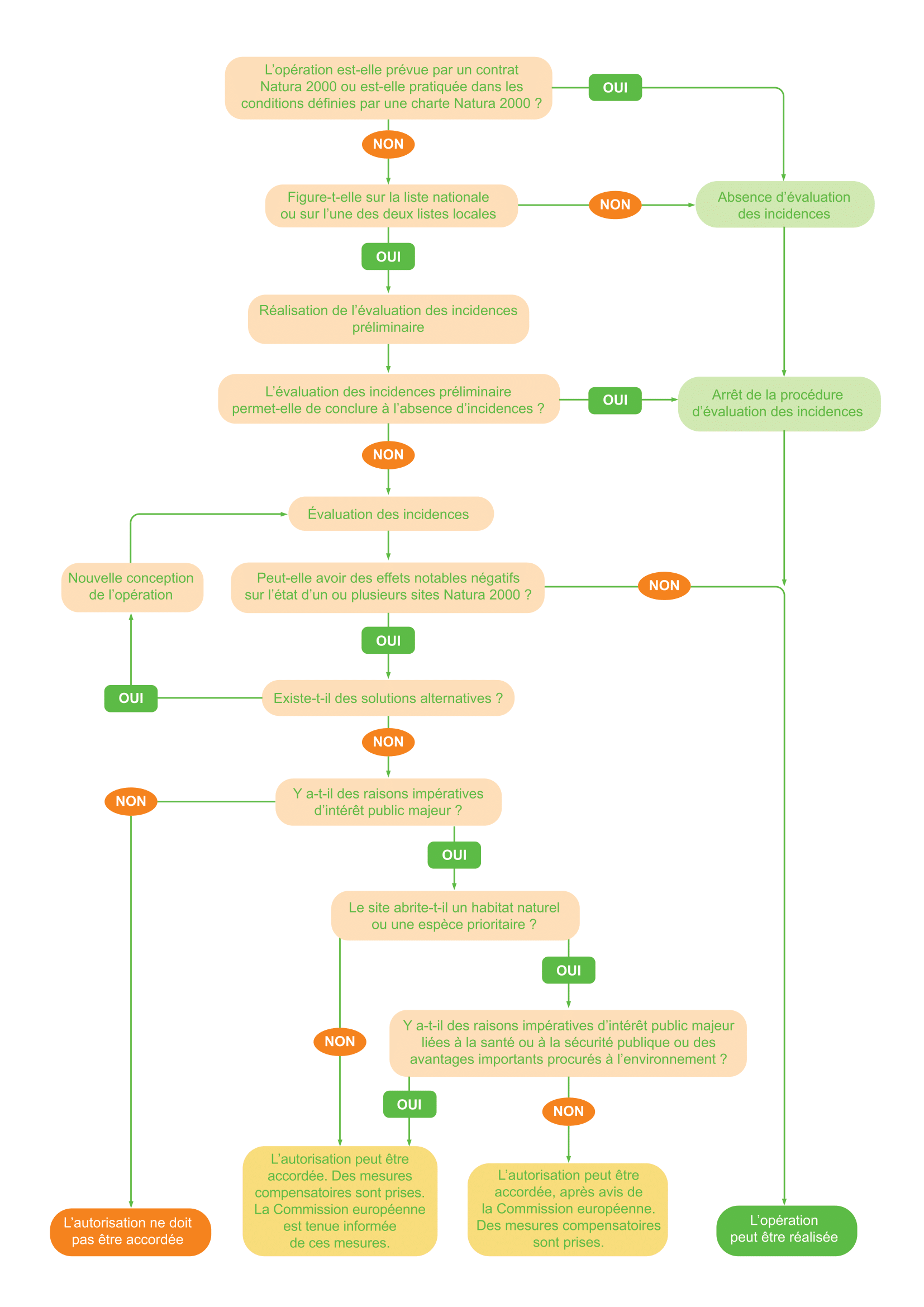
L'évaluation des incidences
L’évaluation des incidences est un des outils permettant de préserver les sites NATURA2000. Elle a pour but de vérifier la compatibilité d’une activité ou de travaux avec les objectifs de conservation d’un site NATURA2000 :
- prévenir d’éventuels dommages,
- vérifier que les projets ne portent pas atteinte aux habitats et aux espèces d’intérêt communautaire,
- redéfinir les projets de manière à éviter de telles atteintes.
La démarche d'une évaluation des incidences

Source : https://www.sigena.fr/upload/gedit/51/images/stories/pdf/schema_inciden…
L'évaluation d'incidences NATURA2000 est de la responsabilité du porteur de projet et est à sa charge.
Une procédure simplifiée est prévue lorsqu’il peut être rapidement démontré qu’un projet ne présente pas de risque pour le site NATURA2000. C’est le porteur de projet qui estime s’il doit produire la version courte ou longue de l’évaluation en fonction de la nature et de la situation du projet.
Actuellement, il existe également d’autres formulaires d'évaluation des incidences spécifiques aux items de la seconde liste locale, pour les consulter, contacter l’animateur du site.